Vyshka, ein kleines Point-and-Click Vintage-Styled Spiel, an welchem ich seit ende November arbeite, wird so langsam mit der grundlegenden Farbe und Fülle wie ich sie mir vorgestellt hatte ausgeschmückt.
3D Modelle modellieren – das war immer mein Hauptanwendungsfall für Blender. Einfach mit einem Borg-Kubus anfangen von da aus das kreieren was man mochte, in dem man ein paar Vertices rumgebewegt.

Wer kam auf die Idee so ein weirdes Würfelraumschiff zu machen?
Sieht aus wie etwas was Wall-E wegschleppen würde lol
Aber so langsam reicht das für mein Game Development nicht mehr: Farblose Platzhalter funktionieren zwar gut um mir die räumliche Vorstellung zu geben, aber persönlich leite ich auch vieles von der Textur für die Komposition ab. Aus diesem Grund habe ich mich in Ecken von Blender gewagt, die mir vorher noch völlig fremd waren, die berüchtigten UV Editing, Texture Paint und Animation Tabs…
Modelling
Mein Ziel war es über mein Platzhalter Model für Vyshka, welches ich vor langer Zeit mal am Anfang erstellt hab’, hinaus zu gehen und tatsächlich meine Konzeptskizze zu nutzen um die Charakteristika von Vyshka zu modellieren.


Konzeptskizze
und erstes Platzhalter
Model
Bei dem richtigen Modell habe ich mich sehr (und ich meine sehr, aber ist halt eben auch die Hauptinspiration) an dem Modell von LSTR aus Signalis orientiert.

<— best space lesbian out there (bin immer noch sad dass es nicht mehr smooches in Signalis gab’ :,(
Viele Aspekte sind noch unfertig und müssen gepolished werden, aber das ist das Model was am Ende rauskam:

Ich finde es schade, dass ich nicht eine Timelapse davon gemacht hab’ aber irgendwann sollte ich sowas mal machen :p
UV Editing
Smart UV Unwraps sind ein garantierter Weg schnell ein UV (Also eine Überlagerung von 3D Flächen und einer 2D Bildtextur) zu erstellen. Hierzu kann man in Blender mit A > U > und dann Smart UV Project drücken und auswählen.
Ich muss aber zugeben dass, obwohl ich mittlerweile ein wenig mit UVs gearbeitet hab’, noch nicht wirklich weiß was soll repräsentieren, wie diese Überlagerung/Übertragung von UV zum Objekt stattfindet. Es mappt die Fläche eines Objekt, und das ist das WIchtigste. UV scheint übrigens für nichts zu stehen… Es ist einfach der Ausdruck für zwei Dimensionen, so wie XYZ für drei Dimensionen :o

Ein Ausschnitt von dem UV
für den Körper von Vyshkas Model
Texture Paint
Nachdem das UV erstellt ist kann Texture Painting benutzt werden um den projizierten Flächen mit Texturen Farbe zu geben. Mit Hilfe der eingebauten Pinsel, bei welchen, wenn man ein pixelklares Spiel wie ich machen will, darauf achten sollte dass das Anti-Aliasing ausgeschalten ist, kann nun eine Bilddatei bearbeitet werden die unsere Textur wird.
Blender hat hierbei aber ein komisches Verhalten: Einerseits kann man externe BIlddateien benutzen und die ich passend verändern, innerhalb Blender selbst kann man jedoch auch über ein neues Material ein neues Bild erstellen, welches dann jedoch irgendwo schattengesepeichert wird und sich in der Verlinkung beim Exportieren oft falsch verhält.
Deswegen erstelle ich ab jetzt die Bilddateien immer extern, damit ich genau es einsehen kann und auch außerhalb von Blender verwenden kann.

Der gleiche Ausschnitt von dem UV mit einer Textur über Texture Paint erstellt
(Das Weiß sind die Haare)
Animation
UVs und Texturen haben mich ziemlich zugerichtet, weswegen ich wusste dass das erste mal Blender Animation auszuprobieren mir den Todesstoß versetzen wird. Nichts desto trotz habe ich mich einfach mal ins kalte Wasser geworfen.
Mit den Texturen wird die wirre graue Masse von vorher zum Leben erweckt, und man kann auf einmal einen tatsächlichen Charakter erkennen:

Ich bin noch etwas unzufrieden mit den Haaren, denn ich wollte sie ursprünglich zerzauster, aber diesen relativ einheitlichen look finde ich auch sehr passend zu Vyshka. Sie erinnert mich sogar ein wenig an GLaDOS Personifizierungen, so wie in diesem Video (das ist 13 Jahre alt?! wtf)
Um zum eigentlichen Thema zu kommen: Animation ist schwer. Ich muss mir wirklich die Arbeitsweise von anderen anschauen, denn für mich wirkt Animation in Blender unglaublich langgierig. Ich erinnere mich noch vage als ich mal in SFM animiert hab’ – und irgendwie fühlte es sich schneller und intuitiver an, auch wenn man im Prinzip alles gleich macht (Mit Keyframes zwischen Posen wechseln).
Ich habe erst einmal mit ein ganz simplen Gehanimation angefangen, aber mein eigentliches Ziel war es eine Animation für die Intro Sequenz vom Spiel zu erstellen. Im Kontextmenü über Rechtsklick gibt es die Option eine Pose auch Flipped einzufügen, wodurch die eigentliche Animation geschenkt war (zumindest weil es für mich schon ausreichte).
Look at her silly ah walk, you go gurl
Um jetzt mich an die richtige Animation zu setzen bräuchte ich aber die Fläche auf der die Intro-Sequenz statt findet: Ein zugeschneiter Balkon. In dem ich alle vorherigen Schritte (Modelling, UV, Texturing) auch dafür durchlaufen bin, hat der vorherige Platzhalter diesen Glow-Up bekommen:


Ist natürlich schon eine Night-And-Day difference. Auch hier gibt es noch vieles was ich überarbeiten muss, aber es ist natürlich schon viel näher an dem dran was ich eigentlich haben möchte.
Damit konnte ich jetzt anfangen zu animieren! Aber ich habe schnell gemerkt wie ich komische Bewegung nach komische Bewegung wie ein Profi hinbekomme. Jetzt wo ich das verhalten der Timeline und Dope Sheet Ansicht ein wenig mehr verstehe komme ich ein bisschen besser mit Keyframes klar, aber ich fand es nicht gerade intuitiv welche zu kopieren und im Nachhinein zu bearbeiten.
Letzten Endes habe ich dann diese kleine goofy Animation als “erstes Draft” sozusagen gemacht:
Es sieht so weird aus xD
Zum Glück benutzt mein Spiel ziemlich starke visuelle Filter für seinen Stil, weswegen man nicht alles so klar im Endprodukt sehen werden kann, aber das ist hier schon ziemlich offensive
Aber ich wusste dass es herausfordernd wird und am Anfang absolut nicht gut aussehen wird. Solange ich nicht auf Rwby-Level-Animation falle sollte das aber kein Problem sein…
Konklusion
Das große Payoff von dieser Woche war es dann, diese Animation und Texturen zu benutzen um ein richtig passendes Title-Menü zu erstellen:
Es wirkte auf einmal passend, schon halb vollständig, als wäre der core premise jetzt klar und alle kleinen details drumrum würden fehlen. Das ist natürlich ein riesiger Sprung zu letzter Woche :D
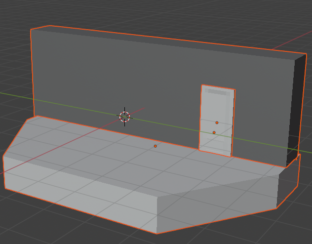
Hier nochmal eine kleine Preview wo ich die Texturen die ich für den Balkon gemacht hab’ auf die inneren Wände vom Apartment gepackt hab’:
So, das war mal ein wirklich langer Blog Post. Aber es war wirklich interessant mal ein wenig mehr dediziert und klar zu schreiben. Ich versuche die Blog Einträge ab jetzt wieder ein wenig mehr Leser-orientiert zu schreiben, anstatt einfach nur meinen schizophrenen Gedanken freien lauf zu lassen, damit ein wenig besser darin werde meine Ideen und meinen Arbeitsweg zu präsentieren, ich hoffe das ist aufgefallen! :p).
Ich schätze ich werde noch viele Shenanigans von Blender kennenlernen müssen bevor ich eine richtig fertige Intro Sequenz zeigen kann – aber der Tag wird kommen.
Ich freue mich auf Morgen, habt gute Gesellschaft um euch herum.
